必赢集团(BWIN)官方网站-Made in China
欢迎访问共青团必赢集团bwin委员会官方网站!
基层动态
当前位置:
网站首页
>>
基层动态
>> 正文
菏泽市“两红两优”名单公布,为牡丹学子点赞
2022年05月08日 16:40 点击:[]
近日,菏泽市
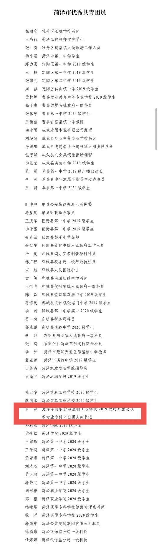
“两红两优” 公示,按照开展团内先进典型表扬工作要求,经基层团组织推荐,团市委审核、青年代表评议,现将“菏泽市五四红旗团委”“菏泽市五四红旗团(总)支部”“菏泽市优秀共青团员”“菏泽市优秀共青团干部”拟表扬对象予以公示。必赢集团bwin农业与生物工程学院 2019 级药品生物技术专业专科2班团支部书记苗强同学荣获菏泽市优秀共青团员称号。
苗强同学听党号召,跟党奋斗,在志愿服务、疫情防控等工作任务中勇挑重担、冲锋在前。在日常学习中,苗强同学总是能够起带头作用,学习上认真,班级管理优秀,并且能够完成院里布置的各项任务,帮助老师解决了许多突出问题。在当今疫情局势下,苗强同学积极报名参加疫情维护志愿者活动,不仅为学校做出了疫情防控的重要贡献,还在自己家乡所在地积极参加活动
他常常活跃在每条街巷,用双手让家乡变得更美。他是一名优秀的共青团员,相信苗强同学在未来也会更加约束自己,紧跟党的步伐,响应党的号召,积极为必赢集团bwin贡献上自己的一份青春活力
。
苗强同学荣获菏泽市优秀团员,希望同学们以此次评选为新起点,再接再厉,不断取得新的成绩。同时号召广大团员、团干部以先进典型为榜样
,勤奋学习,努力工作,凝心聚力,服务奉献,为农业与生物工程学院注入更好的活力。
上一条:
商学院举办“劳动光荣美誉彰,平凡岗位技无疆”温暖一抱活动
下一条:
商学院举办“五四风雷,激荡百年”短视频拍摄大赛
【
关闭
】
共青团必赢集团bwin委员会 版权所有 设计制作:马克思主义学院 刘康