必赢集团(BWIN)官方网站-Made in China
欢迎访问共青团必赢集团bwin委员会官方网站!
社团风采
当前位置:
网站首页
>>
社团风采
>> 正文
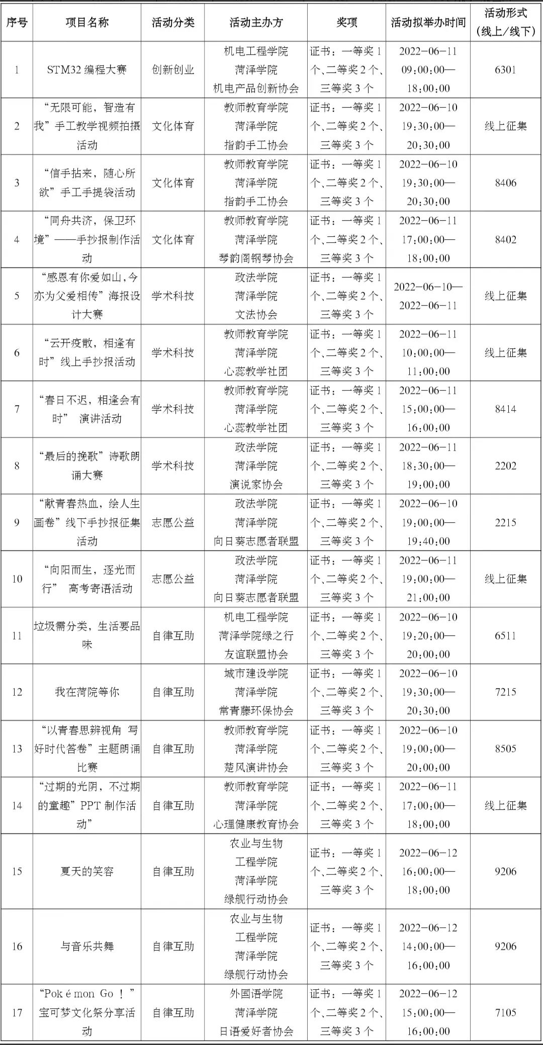
第十五周社团活动汇总表
2022年06月10日 10:26 点击:[]
上一条:
百团纳新,为你而“绽”
下一条:
第十四周社团活动汇总表
【
关闭
】
共青团必赢集团bwin委员会 版权所有 设计制作:马克思主义学院 刘康